





Marseille (13)
En 2018, dans le quartier Saint Barnabé du 12e arrondissement de Marseille, les habitants se mobilisent contre la construction d’une clinique privée sur le site abandonné de l’ancien collège Louis Armand : rassemblés sous l’association Nos Quartiers Demain, ils proposent un contre-projet urbain, ils fédèrent une mobilisation importante dans le secteur et ils arrivent concrètement à empêcher la réalisation du projet. Cette mobilisation citoyenne a constitué le point de départ de cette étude, financée par l’Open Lab CIVIS AMU.
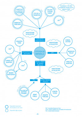
Le parti pris a été celui de mettre cette expérience en perspective, entre convergences, différences, forces et limites, avec le contexte participatif marseillais, riche en initiatives citoyennes et luttes urbaines. Ces diverses manifestations de la parole habitante face à la transformation de leur cadre de vie défendent une démocratie directe et locale, qui reste en quête d’écoute de la part des institutions, et en même temps se positionnent souvent en opposition à une démocratie représentative institutionnelle, qui reste encore peu convaincante. Dans ce contexte on assiste à une plus récente volonté de la collectivité locale de mieux intégrer ces démarches spontanées dans la fabrique urbaine : opérations d’urbanisme transitoire, AMI, budget participatif, Assemblée Citoyenne du Futur, et Cité de la Transition entre autres, se proposent comme les nouveaux dispositifs censés fédérer tous les acteurs (habitants, associations, techniciens et élus) autour de projets commun.
Cette étude, propose ainsi un premier regard sur les initiatives participatives marseillaises en le mettant en perspective avec les évolutions récentes des outils de participation citoyenne.
| Maître d’ouvrage | Civis Open Lab |
|---|---|
| Équipe | tdso, Aix-Marseille Université, Aix-Marseille School of economics, Lieu/IUAR, Massilia Sun System, Nos Quartiers Demain, Università degli studi di Roma La Sapienza, Villes Innovations |







Marseille (13)
En 2018, dans le quartier Saint Barnabé du 12e arrondissement de Marseille, les habitants se mobilisent contre la construction d’une clinique privée sur le site abandonné de l’ancien collège Louis Armand : rassemblés sous l’association Nos Quartiers Demain, ils proposent un contre-projet urbain, ils fédèrent une mobilisation importante dans le secteur et ils arrivent concrètement à empêcher la réalisation du projet. Cette mobilisation citoyenne a constitué le point de départ de cette étude, financée par l’Open Lab CIVIS AMU.
Le parti pris a été celui de mettre cette expérience en perspective, entre convergences, différences, forces et limites, avec le contexte participatif marseillais, riche en initiatives citoyennes et luttes urbaines. Ces diverses manifestations de la parole habitante face à la transformation de leur cadre de vie défendent une démocratie directe et locale, qui reste en quête d’écoute de la part des institutions, et en même temps se positionnent souvent en opposition à une démocratie représentative institutionnelle, qui reste encore peu convaincante. Dans ce contexte on assiste à une plus récente volonté de la collectivité locale de mieux intégrer ces démarches spontanées dans la fabrique urbaine : opérations d’urbanisme transitoire, AMI, budget participatif, Assemblée Citoyenne du Futur, et Cité de la Transition entre autres, se proposent comme les nouveaux dispositifs censés fédérer tous les acteurs (habitants, associations, techniciens et élus) autour de projets commun.
Cette étude, propose ainsi un premier regard sur les initiatives participatives marseillaises en le mettant en perspective avec les évolutions récentes des outils de participation citoyenne.
| Maître d’ouvrage | Civis Open Lab |
|---|---|
| Équipe | tdso, Aix-Marseille Université, Aix-Marseille School of economics, Lieu/IUAR, Massilia Sun System, Nos Quartiers Demain, Università degli studi di Roma La Sapienza, Villes Innovations |

architectes
urbanistes
10 Rue Rigord
13007 Marseille
04 91 33 07 00
contact@tdso.eu